Flowglad recently launched!

Launch YC: Flowglad: the Open Source, Zero Webhooks Payments Provider

"Payments you can integrate with just copy, paste, enter."

TL;DR

Flowglad generates a bespoke integration prompt for your coding agent based on your pricing model and codebase, so you don’t need to deal with docs.

• Use Flowglad as the source of truth: read what features and usage credits your customers have based on their billing state.

• You don’t need to store any ids from Flowglad on your side. Refer to prices, features and meters using slugs. Refer to customers using their id in your DB.

Founded by Agree Ahmed & Harrison Telyan

Flowglad is an open source payments provider that requires zero webhooks.

It’s designed so that your AI can one shot payments with just copy, paste, enter for virtually any pricing model.

https://youtu.be/sZkv1niV-Vc

Problem

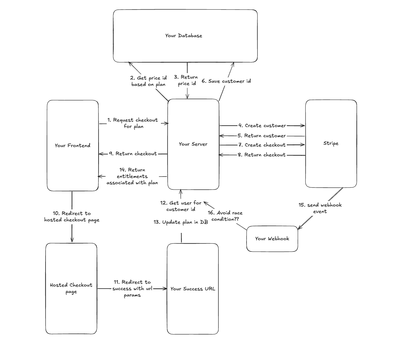
Even a minimal payments integration for a SaaS requires:

  • Choreographing at least 16 individual server-client boundary crossings.
  • Maintaining mappings between your payment processor and your DB across at least 3-5 different entities (prices, plans / products, customers).
  • Handling race conditions.

And that’s just to accept a payment. You then need to write a bunch more code to map what features your customers can access based on their subscription.

The result is a bunch of glue code that you have to maintain to keep your app’s DB in sync with what happened in your payment processor. You sync your DB through webhooks which are brittle, create race conditions, and often one of the hardest parts of your app to test.

And whenever you want to change your pricing, this code is the most liable to break.

Solution

Flowglad gives you solid state payments. It eliminates glue code.

1. Source of truth

Like other payment providers, Flowglad handles the money movement for you. But unlike others, they also give you a source of truth for what your customers get access based on their billing state. You can check your customers’ access and create checkout sessions like so:

Image Credits: Flowglad

2. Docs-Free Integration

Flowglad generates a bespoke integration prompt specific to your pricing model and codebase, that you can give your AI coding agent.

When coupled with the Flowglad MCP server, your agent can integrate payments in one shot.

GIF

3. Open Source = Code-as-Docs

Every billing engine has all kinds of edge cases. Flowglad built theirs from scratch, and the code is fully open source. So you can clone it locally and have your AI agent scan our 130,000+ lines of test code to quickly tell you exactly what will happen across various scenarios. No more consulting vague or out of date docs.

Learn More

🌐 Visit www.flowglad.com to learn more.
👉 Try Flowglad out for your next project, get started here.

🧠 Check out the Github, where you can see all of Flowglad's billing logic.

👣 Follow Flowglad on LinkedIn & X.

Posted 
December 15, 2025
 in 
Launch
 category
← Back to all posts  

Join Our Newsletter and Get the Latest
Posts to Your Inbox

No spam ever. Read our Privacy Policy
Thank you! Your submission has been received!
Oops! Something went wrong while submitting the form.